首页nba 正文
目录

多次教唆小球员“照着人踢” 教练吴高俊禁赛一年

xiaoqiaonba2026-01-19470
体坛周报全媒体原创 2月8日,辽宁足协、沈阳足协对沈阳奥飒启星俱乐部和教练吴高俊做出了处罚决定。经过中国足协调查,决定将处罚决定在全国执行。教唆球员“照着人踢”的教练吴高俊被禁赛一年,沈阳奥飒启星俱乐部被取消比赛资格三个月。 2月1日,在“基石渝皓杯”全国青少年冬训邀请赛中,沈阳奥飒启星足球俱乐部教练吴高俊在球队落后的情况下多次指挥球员踢人:“谁过你...

体坛周报全媒体原创

2月8日,辽宁足协、沈阳足协对沈阳奥飒启星俱乐部和教练吴高俊做出了处罚决定。经过中国足协调查,决定将处罚决定在全国执行。教唆球员“照着人踢”的教练吴高俊被禁赛一年,沈阳奥飒启星俱乐部被取消比赛资格三个月。

捕获.png

2月1日,在“基石渝皓杯”全国青少年冬训邀请赛中,沈阳奥飒启星足球俱乐部教练吴高俊在球队落后的情况下多次指挥球员踢人:“谁过你,你就踢谁”。中国足球协会随后发布公告称对此事件高度关注,正展开调查,并将根据调查结果对相关俱乐部和人员进行进一步处理。

今日,中国足协发布处理结果:

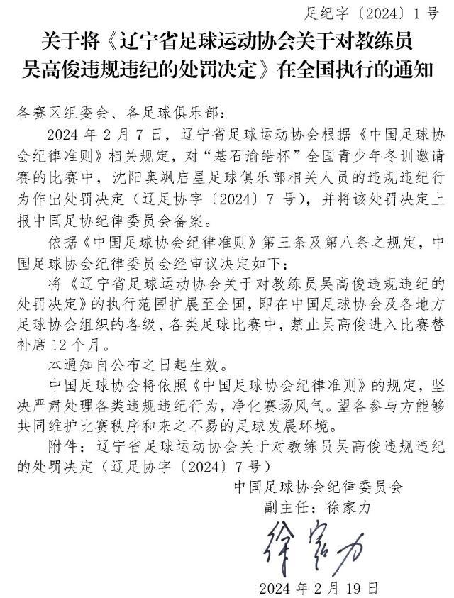
2024年2月7日,辽宁省足球运动协会根据《中国足球协会纪律准则》相关规定,对“基石渝皓杯”全国青少年冬训邀请赛的比赛中,沈阳奥飒启星足球俱乐部相关人员的违规违纪行为作出处罚决定(辽足协字(2024)7号),并将该处罚决定上报中国足协纪律委员会备案。依据《中国足球协会纪律准则》第三条及第八条之规定,中国足球协会纪律委员会经审议决定如下:

将《辽宁省足球运动协会关于对教练员吴高俊违规违纪的处罚决定》的执行范围扩展至全国,即在中国足球协会及各地方足球协会组织的各级、各类足球比赛中,禁止吴高俊进入比赛替补席12个月。

本通知自公布之日起生效。

中国足球协会将依照《中国足球协会纪律准则》的规定,坚决严肃处理各类违规违纪行为,净化赛场风气。望各参与方能够共同维护比赛秩序和来之不易的足球发展环境。

20240221110111_48388.jpg

2024年2月7日,沈阳市足球协会根据《中国足球协会纪律准则》相关规定,对“基石渝皓杯”全国青少年冬训邀请赛的比赛中,沈阳奥飒启星足球俱乐部的违规违纪行为作出处罚决定(沈足协纪字(2024)1号),并将该处罚决定上报中国足协纪律委员会备案。依据《中国足球协会纪律准则》第三条及第八条之规定,中国足球协会纪律委员会经审议决定如下:

将《沈阳市足球协会关于对沈阳奥飒启星足球俱乐部违规违纪的处罚决定》的执行范围扩展至全国,即在中国足球协会及各地方足球协会组织的各级、各类足球比赛中,对沈阳奥飒启星足球俱乐部予以取消比赛资格3个月。

本通知自公布之日起生效。

中国足球协会将依照《中国足球协会纪律准则》的规定,坚决严肃处理各类违规违纪行为,净化赛场风气。望各参与方能够共同维护比赛秩序和来之不易的足球发展环境。

20240221110348_28955.jpg

​扫描二维码推送至手机访问。

本文转载自互联网,如有侵权,联系删除。

本文链接:https://www.sea-sports-kaiyun.com/post/73.html

您暂未设置收款码

请在主题配置——文章设置里上传

扫描二维码手机访问

文章目录